虚幻引擎中的角色移动组件运动机制详解(一)

CharacterMovementComponent(简称CMC)是Unreal Engine中角色移动的核心组件,它负责处理角色的各种运动状态和移动的物理交互。

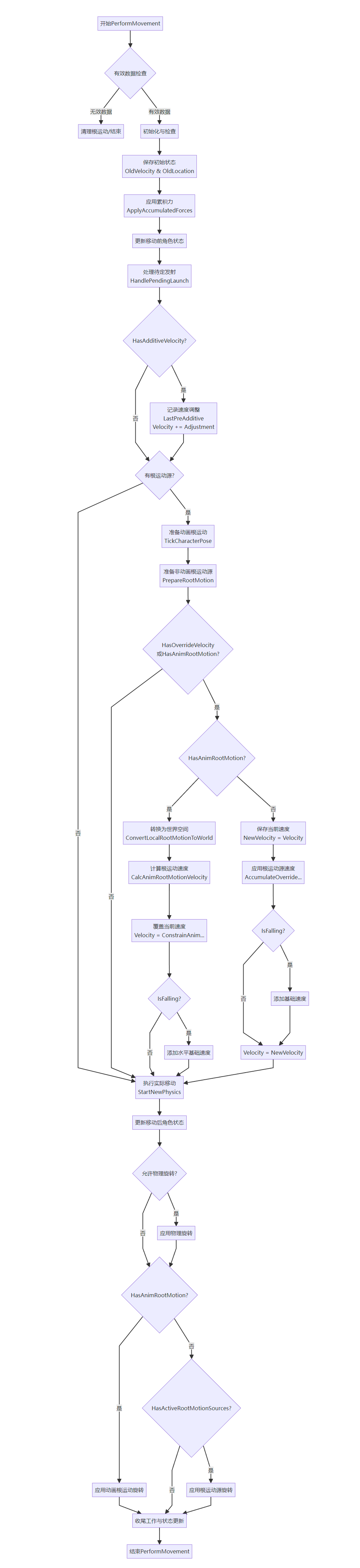
本文将主要解析UCharacterMovementComponent::PerformMovement()函数,主要关注于各种运动来源间的协作方式。

一、CMC运动的基本组成

角色的最终运动是由多个来源共同作用的结果:

  1. 玩家输入 - 通过控制器常规接口提供的方向和速度
  2. 物理交互 - 重力、摩擦力、碰撞等物理作用
  3. 根运动动画 - 由动画资产提供的预定义运动
  4. 根运动源 - 程序化生成的各类运动力
  5. 移动模式特定逻辑 - 行走、飞行、游泳等不同模式的处理逻辑

二、PerformMovement详细流程图

1
2
3
4
5
6
7
8
9
10
11
12
13
14
15
16
17
18
19
20
21
22
23
24
25
26
27
28
29
30
31
32
33
34
35
36
37
38
39
40
41
42
43
44
45
46
47
48
49
50
51
52
53
54
55
56
57
58
59
flowchart TD
A[开始PerformMovement] --> B{有效数据检查}
B -- 无效数据 --> C[清理根运动/结束]
B -- 有效数据 --> D[初始化与检查]
D --> E[保存初始状态\nOldVelocity & OldLocation]
E --> F[应用累积力\nApplyAccumulatedForces]
F --> G[更新移动前角色状态]
G --> H[处理待定发射\nHandlePendingLaunch]

%% 追踪外部速度变化
H --> I{HasAdditiveVelocity?}
I -- 是 --> J[记录速度调整\nLastPreAdditive\nVelocity += Adjustment]
I -- 否 --> K{有根运动源?}
J --> K

%% 准备根运动
K -- 是 --> L[准备动画根运动\nTickCharacterPose]
K -- 否 --> Q
L --> M[准备非动画根运动源\nPrepareRootMotion]

%% 应用根运动到速度
M --> N{HasOverrideVelocity\n或HasAnimRootMotion?}
N -- 是 --> O{HasAnimRootMotion?}
N -- 否 --> Q

%% 动画根运动处理
O -- 是 --> P1[转换为世界空间\nConvertLocalRootMotionToWorld]
P1 --> P2[计算根运动速度\nCalcAnimRootMotionVelocity]
P2 --> P3[覆盖当前速度\nVelocity = ConstrainAnim...]
P3 --> P4{IsFalling?}
P4 -- 是 --> P5[添加水平基础速度]
P4 -- 否 --> Q
P5 --> Q

%% 非动画根运动处理
O -- 否 --> O1[保存当前速度\nNewVelocity = Velocity]
O1 --> O2[应用根运动源速度\nAccumulateOverride...]
O2 --> O3{IsFalling?}
O3 -- 是 --> O4[添加基础速度]
O3 -- 否 --> O5[Velocity = NewVelocity]
O4 --> O5
O5 --> Q

%% 执行移动和后续处理
Q[执行实际移动\nStartNewPhysics] --> R[更新移动后角色状态]
R --> S{允许物理旋转?}
S -- 是 --> T[应用物理旋转]
S -- 否 --> U{HasAnimRootMotion?}
T --> U

%% 应用根运动旋转
U -- 是 --> V1[应用动画根运动旋转]
U -- 否 --> V2{HasActiveRootMotionSources?}
V1 --> W[收尾工作与状态更新]
V2 -- 是 --> V3[应用根运动源旋转]
V2 -- 否 --> W
V3 --> W

W --> X[结束PerformMovement]

三、运动计算流程详解

初始化与状态保存

1
2
3
4
5
6
7
8
9
10
11
12
13
14
15
16
17
18
19
void UCharacterMovementComponent::PerformMovement(float DeltaSeconds)
{
// 有效性检查
if (!HasValidData() || DeltaSeconds <= 0.f)
{
return;
}

// 保存初始状态
FVector OldVelocity = Velocity;
FVector OldLocation = UpdatedComponent->GetComponentLocation();

// Scoped updates can improve performance of multiple MoveComponent calls.
{
FScopedCapsuleMovementUpdate ScopedMovementUpdate(UpdatedComponent, bEnableScopedMovementUpdates);

// ... 后续逻辑 ...
}
}

这个阶段有几个关键点:

  • 状态保存:记录移动前的速度和位置,为后续计算和可能的回滚做准备
  • 性能优化:使用FScopedCapsuleMovementUpdate创建作用域更新,优化多次移动组件调用

基础移动更新与根运动源清理

1
2
3
4
5
6
7
8
9
10
11
12
// 处理基于物体的移动(如站在移动平台上)
MaybeUpdateBasedMovement(DeltaSeconds);

// 清理无效根运动源
const bool bHasRootMotionSources = HasRootMotionSources();
if (bHasRootMotionSources && !CharacterOwner->bClientUpdating && !CharacterOwner->bServerMoveIgnoreRootMotion)
{
const FVector VelocityBeforeCleanup = Velocity;
CurrentRootMotion.CleanUpInvalidRootMotion(DeltaSeconds, *CharacterOwner, *this);

// 调试代码省略...
}

这段代码符合了两个重要机制:

  1. 基础移动处理

    • 当角色站在移动物体上时,需要继承该物体的运动
    • MaybeUpdateBasedMovement确保角色跟随其基础物体运动
  2. 根运动源生命周期管理

    • 系统会清理无效或自然结束的根运动源
    • 这些源在结束时可能会修改速度(通过限制或覆写)
    • 清理操作的时机精心设计,在应用累积力和处理待定发射之前,以确保根运动源的结束行为不会被覆盖

应用累积力和更新移动前状态

1
2
3
4
5
6
7
8
// 应用累积的力
ApplyAccumulatedForces(DeltaSeconds);

// 更新角色状态
UpdateCharacterStateBeforeMovement(DeltaSeconds);

// 处理待定的发射(如跳跃等突发力)
HandlePendingLaunch();

这个阶段处理各种力的影响:

  • 累积力:来自推力、冲击等外部施加的力
  • 角色状态更新:更新基于当前状态的角色属性
  • 待定发射:处理如跳跃等需要立即应用的突发力

跟踪外部速度变化

1
2
3
4
5
6
7
8
// Update saved LastPreAdditiveVelocity with any external changes to character Velocity that happened since last update.
if (CurrentRootMotion.HasAdditiveVelocity())
{
const FVector Adjustment = (Velocity - LastUpdateVelocity);
CurrentRootMotion.LastPreAdditiveVelocity += Adjustment;

// 调试代码省略...
}

这段代码处理的是一个高级特性:外部速度变化适应。它解决了一个重要问题:

  • 问题:当其他系统(如物理碰撞)修改了角色速度,添加型根运动源需要知道这些变化
  • 解决方案:计算上次更新后发生的外部速度调整,并相应更新基准速度
  • 目的:确保添加型根运动源能够在复杂情况下(如碰撞后)正确应用,避免不合理的行为(如穿墙)

准备和应用根运动

1
2
3
4
5
6
7
8
9
10
11
12
13
14
15
16
17
18
19
20
21
22
23
24
25
26
27
28
29
30
31
// 准备动画根运动
if (CharacterOwner->IsPlayingRootMotion() && CharacterOwner->GetMesh() &&
CharacterOwner->GetMesh()->IsComponentTickEnabled())
{
TickCharacterPose(DeltaSeconds);
// 提取根运动数据...
}

// 准备非动画根运动源
if ((bHasRootMotionSources || CharacterOwner->IsPlayingRootMotion()) &&
!CharacterOwner->bServerMoveIgnoreRootMotion)
{
CurrentRootMotion.PrepareRootMotion(DeltaSeconds, *CharacterOwner, *this, true);
}

// 应用根运动到速度
if (CurrentRootMotion.HasOverrideVelocity() || HasAnimRootMotion())
{
// 动画根运动处理
if (HasAnimRootMotion())
{
// 复杂的动画根运动处理逻辑...
}
// 非动画根运动处理
else
{
FVector VelocityOverride = Velocity;
CurrentRootMotion.AccumulateOverrideRootMotionVelocity(DeltaSeconds, *CharacterOwner, *this, VelocityOverride);
Velocity = VelocityOverride;
}
}

这个阶段展示了根运动处理的核心逻辑:

  1. 准备阶段

    • 对于动画根运动,需要先更新骨骼姿势(TickCharacterPose)
    • 对于根运动源,调用PrepareRootMotion准备根运动数据
  2. 应用逻辑

    • 优先级:动画根运动 > 非动画根运动源
    • 动画根运动有特殊处理,包括世界空间转换和限制
    • 非动画根运动源使用累积机制,根据优先级和累积模式应用
  3. 速度覆写机制

    • 覆盖型根运动直接覆写速度
    • 叠加型根运动在原有速度基础上添加影响
    • 特殊处理坠落状态时的速度合成

执行移动状态的物理逻辑

1
2
3
4
5
// 执行实际的物理移动
StartNewPhysics(DeltaSeconds, 0);

// 更新移动后状态
UpdateCharacterStateAfterMovement(DeltaSeconds);

这是物理模拟的核心,根据当前移动模式执行相应计算:

1
2
3
4
5
6
7
8
9
10
11
12
13
void UCharacterMovementComponent::StartNewPhysics(float DeltaTime, int32 Iterations)
{
switch (MovementMode)
{
case MOVE_Walking:
PhysWalking(DeltaTime, Iterations);
break;
case MOVE_Falling:
PhysFalling(DeltaTime, Iterations);
break;
// 其他移动模式...
}
}

每种移动模式都有专门的物理处理逻辑:

  • 行走模式:处理地面行走、斜坡、台阶等
  • 坠落模式:应用重力、空气阻力和空中控制
  • 游泳模式:计算浮力和水中运动
  • 飞行模式:处理自由空间中的运动

在每种移动模式下,都会做出特别的处理应实现符合人类直觉的移动方式。这里暂且不展开讨论

应用旋转和收尾工作

1
2
3
4
5
6
7
8
9
10
11
12
13
14
15
16
17
18
19
20
21
22
23
// 应用物理旋转
if (bAllowPhysicsRotationDuringAnimRootMotion || !HasAnimRootMotion())
{
PhysicsRotation(DeltaSeconds);
}

// 应用动画根运动的旋转
if (HasAnimRootMotion())
{
// 应用动画根运动旋转...
}
// 应用根运动源的旋转
else if (CurrentRootMotion.HasActiveRootMotionSources())
{
FQuat RootMotionRotation;
if (CurrentRootMotion.GetOverrideRootMotionRotation(DeltaSeconds, *CharacterOwner, *this, RootMotionRotation))
{
// 应用根运动源旋转...
}
}

// 收尾工作
OnMovementUpdated(DeltaSeconds, OldLocation, OldVelocity);

最后阶段完成角色旋转和系统清理:

  • 旋转处理:根据当前状态应用相应的旋转源
  • 优先级:动画根运动旋转 > 根运动源旋转 > 物理旋转
  • 移动完成通知:触发回调,通知其他系统移动已完成

四、根运动源系统

根运动源系统允许程序化地控制角色移动,是动画根运动的补充。

根运动源类型

CMC支持多种类型的根运动源:

  • ConstantForce: 施加恒定力
  • RadialForce: 从一点向外或向内施加力
  • MoveToForce: 将角色移动到指定位置
  • MoveToDynamicForce: 将角色移动到动态变化的位置
  • JumpForce: 模拟跳跃行为的力

添加根运动源

1
2
3
4
5
6
7
8
9
10
11
uint16 FRootMotionSourceGroup::ApplyRootMotionSource(TSharedPtr<FRootMotionSource> SourcePtr)
{
// 分配唯一ID
uint16 NewID = GetNextLocalID();
SourcePtr->LocalID = NewID;

// 添加到待处理列表
PendingAddRootMotionSources.Add(SourcePtr);

return NewID;
}

根运动源参数

每个根运动源都可以配置多个参数:

  • 优先级: 决定源之间的优先顺序
  • 累积模式: 覆盖或叠加
  • 持续时间: 根运动应用的时长
  • 强度: 力的强度或运动速度
  • 结束速度设置: 根运动结束时的速度处理方式

根运动优先级排序

CMC严格遵循特定的优先级规则处理多个运动来源:

  1. 动画根运动: 最高优先级
  2. 高优先级覆盖型根运动源
  3. 低优先级覆盖型根运动源
  4. 叠加型根运动源: 按优先级顺序叠加
  5. 常规移动计算: 最低优先级

结语

CharacterMovementComponent的PerformMovement流程展示了Unreal Engine如何处理复杂的角色移动逻辑,特别是根运动的应用。

通过理解这一流程,可以更好地利用和拓展CMC的功能,实现统一且自然的角色移动效果。